网站地图
导航
首页
信息公开指南
信息公开目录
信息公开栏目
依申请公开
便民服务
最新公开信息
新闻发布
信息公开规章制度
当前位置:
首页
便民服务
办事指南
研究生工作
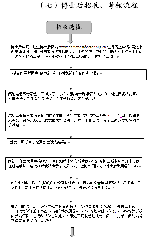
博士后招收、考核流程
索取号:
发布时间:2010-01-11
浏览次数:
208
设置
A+
A-
夜晚模式
返回
原图
/
map